网站首页
协会介绍
协会简介
协会章程
组织机构
资质荣誉
账户信息
专业委员会
特种设备专委会
检验检测专委会
质量管理专委会
考试项目
特种设备检验人员考试
特种设备检测人员考试
特种设备作业人员考试
评审与监督
鉴定评审
监督抽查
培训通知
学习通知
协会动态
协会新闻
协会画册
政策法规
法律规范
规范性文件
会员中心
会员名单
会员服务
会员风采
加入会员
党建园地
党建活动
党员风采
您当前所在位置:
网站首页
>
培训通知
>
学习通知
>
查看详情
培训通知
学习通知
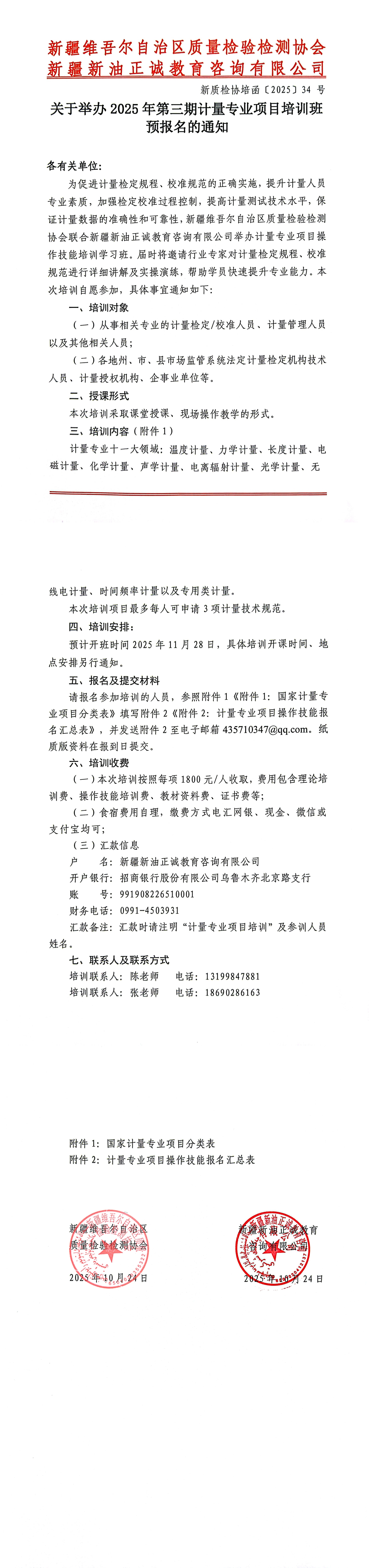
2025年第三期计量专业项目培训班预报名
发布时间:2025-10-27
|
发布者:
|
浏览次数:1716
下载通知及附件
上一:
关于举办检验检测机构体系运行暨关键岗位人员培训通知
下一:
2025年第二期计量专业项目操作技能培训班
登记单位:
新疆维吾尔自治区民政厅
业务主管:
新疆维吾尔自治区市场监督管理局
地址:
乌鲁木齐市天山区新华南路379号键龙大厦16楼
联系电话:
秘书处:0991-2318010 2318013
财务室:0991-2209397
培训部:0991-2318017
特种设备专委会:0991-2207187/2826903/2321420
检验检测专委会:0991-2827721
质量管理专委会:0991-2207183
协会账户及开票信息:
名称:新疆维吾尔自治区质量检验检测协会
纳税人识别号:51650102745218602C
地址电话:乌鲁木齐市新华南路379号2209397
开户行及账号:新疆银行股份有限公司
0801240000017115
行号: 313881088887
Copyright © 2024 新疆维吾尔自治区质量检验检测协会 版权所有
新ICP备2024009697号
新公网安备65010202001295号
扫一扫
关注于我们
0991-2318010